![]() |
BakeoutController
0.1
A Controller for the Omicron vacuum chamber
|


Public Member Functions | |
| void | assertGoodContext () |
| void | init () throws TimeoutException |
| void | start (Stage stage) throws Exception |
| void | stop () throws TimeoutException |
Protected Attributes | |
| final Mockery | context = new UnitTestingMockery() |
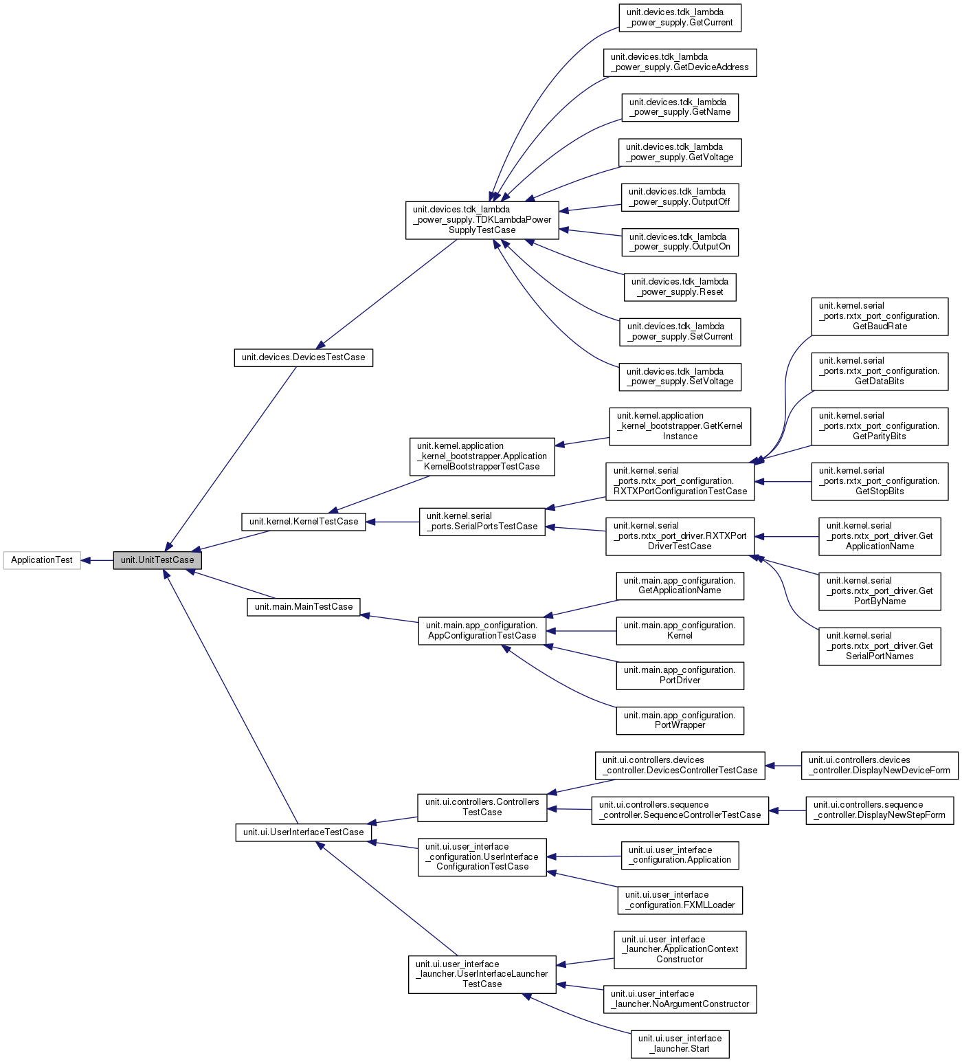
Base class for all unit tests
Definition at line 16 of file UnitTestCase.java.
| void unit.UnitTestCase.assertGoodContext | ( | ) |
Check that any mockeries set up were correctly used
Definition at line 26 of file UnitTestCase.java.
| void unit.UnitTestCase.start | ( | Stage | stage | ) | throws Exception |
Do not start the UI
| stage | the Stage to which a UI would normally be attached |
Definition at line 50 of file UnitTestCase.java.
|
protected |
Set up a context for performing mocks using JMock
Definition at line 20 of file UnitTestCase.java.
| Git Repo |